
天猫开店的卖家们注意了,2019年聚划算双十一活动规则已经出炉了,准备双十一大展身手的卖家们可以来看一下报名时间和规则吧。
一、活动主题:
2019年聚划算双十一活动
二、活动时间和节奏:
预售商家报名及审核时间:2019年10月14日15:00:00—2019年10月19日23:59:59
预售商品报名及审核时间:2019年10月14日10:00:00—2019年10月19日23:59:59
预售开团时间:2019年10月21日00:00:00—2019年11月10日19:59:59
预售尾款支付时间:2019年11月11日01:00:00—2019年11月11日23:59:59
现货商家报名及审核时间:2019年10月21日10:00:00—2019年11月3日23:59:59
现货商品报名及审核时间:2019年10月21日10:00:00—2019年11月3日23:59:59
现货预热时间:2019年11月1日00:00:00—2019年11月10日23:59:59
现货开团时间:2019年11月11日00:00:00—2019年11月11日23:59:59
最终入口及时间可能会有微调,请商家以各活动报名入口上展示的时间为准,请务必严格按照报名时间节点进行操作,逾期将无法进行补报。
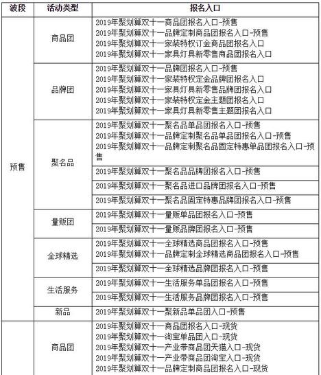
招商入口:


三、招商要求
1、招商范围
1)本次活动面向全类目进行招商,各类目招商数量具体信息请参考各活动报名入口中的招商规划。
2)本次活动对天猫、天猫国际及淘宝网商家进行招商,且报名的天猫及天猫国际商家和商品必须已成功报名同期“ 2019年天猫双十一“活动,报名的淘宝商家和商品必须已成功报名同期的“2019年淘宝嘉年华”活动。
2、所有报名活动的商家均需符合《营销平台基础招商标准》,规则链接://rulesale.taobao.com/detail?cid=347&id=5644。
3、具体所报业务类型参见以下招商标准:
1)商品团报名商家和商品必须符合《聚划算单品团招商标准》,规则链接:
//rulesale.taobao.com/detail?cid=350&id=5701;
2)品牌团和主题团报名商家和商品必须符合《聚划算品牌团招商标准》,规则链接:
//rulesale.taobao.com/detail?cid=350&id=5702;
3)聚名品报名商家和商品必须符合《聚名品招商标准》,规则链接:
//rulesale.taobao.com/detail?cid=350&id=5704;
4)进口报名商家和商品必须符合《全球精选招商标准》,规则链接:
//rulesale.taobao.com/detail?cid=350&id=5707;
5)其他聚划算业务类型招商标准,详见营销平台规则链接:
https://rulesale.taobao.com/list?spm=a2114q.8740881.bodyl...56723aB4kZ0p&cid=350
4、除特殊类目外,本次活动所有商家必须加入“运费险”,具体请见《聚划算运费险规范》,规则链接://rulesale.taobao.com/detail?cid=350&id=5729
5、本次报名商品必须包邮,家装大件类的商品必须包物流配送,具体见《营销平台基础招商标准》,规则链接://rulesale.taobao.com/detail?cid=347&id=5644;
6、为了给消费者提供更优质的购物体验,除部分提供特别让利的商品外,参加聚划算双十一的所有天猫国际平台活动商品均由商家提供包税服务,服务标准与《2019年天猫双十一招商规则》中第三条第4点要求一致。
7、发货时间:
(1)活动期间消费者付款的天猫及天猫国际订单,发货时间要求与同期“2019年天猫双十一“活动发货规则保持一致,否则依据《天猫规则》“延迟发货”条款进行处理(天猫国际平台商品按照《天猫国际服务条款规则》等相关规则处理)。
(2)活动期间消费者付款的淘宝网订单,发货时间要求与同期“2019年淘宝嘉年华”活动发货规则保持一致,若卖家未按此要求发货的,则属于《淘宝规则》违背承诺“未按约定时间发货”。
8、活动期间消费者拍下订单后须在2小时内及时付款,逾期未付款的,订单将被关闭。
9、品牌团可露出1款商品到聚划算商品团,露出款由商家自行选择,露出商品在活动预热期间内可替换,其余阶段不可替换,且最多2次替换机会。
10、本次参与2019年聚划算双十一活动的商家和商品,可同时报名淘抢购和天天特卖的活动。
11、本次聚划算2019年双十一大促的品牌/主题团商家可报名商品数量如下表:




四、筛选规则
针对所有报名商品,聚划算将根据包括但不限于如下维度择优选择高品质商品参加活动:
1、品牌以国际国内知名、TOP淘品牌进行优先选择;
2、报名商品备货充足优先;
3、店铺筛选主要以店铺日常销售、店铺聚划算销售和店铺历史活动表现等综合维度筛选;如近6个月店铺成交额、聚划算成交额、日常商品团产出、历史大促活动产出等维度;
4、同时参照店铺DSR、参聚商品DSR、纠纷退款率等体现店铺服务和质量水平的维度;
五、收费模式
1、具体软件服务费的收费如下(单位:元):

各个团型报名费用以报名页显示为准。
六、注意事项
1、活动时的页面展示方式和卖家品牌、商品信息的露出方式和数量以活动当日实际上线的页面为准。
2、聚划算与正式参团卖家的权利义务以双方于线上或线下签署的协议为准。
3、根据《互联网广告管理暂行办法》的规定,商家应当对参加聚划算活动的商品的广告部分显著标明“广告”,聚划算作为互联网信息服务提供者,一旦发现商家发布违法广告有权依法予以制止。
4、报名参加聚划算活动的商品同时参加同期的天猫营销活动,且为确保消费者的合法权益与良好的用户体验,正式活动的商品售价和聚划算价必须一致。聚划算价和天猫(或淘宝)售价二者不一致时,系统会取消发布,商家可自行修改价格后再次发布。
5、报名参加聚划算活动的商品同时参加同期的天猫和淘宝营销活动,聚划算与天猫和淘宝共享活动商品的库存。
6、报名参加聚划算活动的商品同时参加同期的天猫或淘宝等营销活动的,正式活动时商品的限购数须保持一致,不一致时会被统一调整为最低限购数。
7、如商家在之前营销活动中存在虚假交易等诚信经营方面问题的,将无法参与本次活动;成功参加本次活动的商家,如在活动中存在虚假交易等诚信经营方面的问题或其他任何损害消费者权益的行为,聚划算有权以降权、清退等措施对商家的违规进行管理、以确保活动的公平公正及确保消费者的合法权益,且在本次活动中被清退的商家,在活动结束之日起的30天(含)内将被限制报名参加营销平台活动,营销平台包括聚划算、聚名品、全球精选、量贩优选、淘抢购、天猫超级品牌日、天猫小黑盒、天猫超级品类日、新粉购、天天特卖、每日返现。
8、商家应当依法诚信合规经营,因商家违反国家法律法规、淘宝平台服务协议、淘宝规则、天猫服务协议、天猫规则、天猫国际商户服务协议(适用天猫国际商家)、天猫国际规则(适用天猫国际商家)、本招商规则、其他已公示生效的与本次”2019年聚划算双十一活动”相关的规则等原因导致聚划算与商家的合作中止/终止的,聚划算对商家因违法/违约而造成的已经付出的活动成本和费用不承担责任。
以上就是关于聚划算双十一活动的招商规则和具体情况,要参加的卖家们一定要抓紧报名时间详细了解好其中的规则,希望能够对大家有所帮助。
首页
天猫商城
天猫新店
淘宝店铺
京东商城
网店估价
我要出售网店
个人中心
网店搜索
发布时间:2019-10-15 14:21
18856次阅读





